挪威街头惊现全球最长沃尔沃轿车,由瑞典改装厂Nilsson Special Vehicles基于1989款沃尔…
8月11日消息,怒喵科技创始人李楠表示,手机行业最疯狂的时候一年内有新产品发布的活跃品牌150个左右,和今天电…
8月11日消息,立秋过后,浙江温州的气温仍高达31℃。当地一名未满3岁的幼童被困车内,急需救援。 据中国消防消…
8月11日消息,易车网整理了2020-2025年上半年中国乘用车市场数据,可以看到“油退电进”的剧烈转型与自主…
8月11日消息,日前,易车榜发布了7月份国内车型销量Top40榜单。 榜单显示,国内的新能源新车渗透率持续提升…
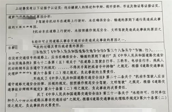
8月11日消息,据媒体报道,近日,湖北孝感一女子骑车摔倒在汽车5米外沙堆上,骨折住院,私家车主称被判承担次要责…
8月10日消息,国内的老头乐汽车工业已经发展到了登峰造极的地步,只有你想不到的车型,没有买不到的。 近日,有网…
8月10日消息,据央视报道,进入8月以来,全国多地出现雷雨等强对流天气,浙江、广西等地还陆续发生了行驶的汽车遭…
$$$fdgallery$$$
保时捷在中国发布911Carrera4GTS 近日,保时捷在中国发布了911Carrera4GTS车型并公布了…
保健 健身 健身运动 养生 养生保健 心理 快讯 情感 护肤 电影 男人 男人玩物 男人美食 男士护肤 男士时尚 男性 男性健康 男性资讯 运动 饮食