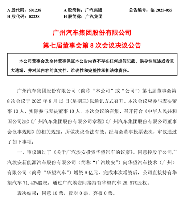
8月13日消息,广汽集团今日发布公告,董事会会议审议通过了《关于广汽埃安投资华望汽车的议案》。
同意控股子公司广汽埃安新能源汽车股份有限公司(简称“广汽埃安”)向华望汽车技术(广州)有限公司(简称“华望汽车”)增资6亿元,完成本次增资后,公司直接持有华望汽车71.43%股权,通过广汽埃安间接持有华望汽车28.57%股权。
此前报道显示,今年3月,由广汽集团投资15亿元设立的新公司华望汽车技术(广州)有限公司正式成立。
随后,广汽集团在互动平台表示,华望汽车作为广汽集团与华为战略合作的重要载体,将充分整合双方在智能化技术、产品开发及产业链资源等各方面的优势,打造面向30万元级高端市场的创新产品。
“目前,公司正稳步推进团队建设与产品研发工作,首款车型预计将于2026年面世。”
据了解,广汽早在2017年起就与华为建立合作关系,曾是第一批与华为开展HI模式合作的车企,然后续发生变故,合作一度中断。
然而自去年起,双方合作明显深化:先是官宣传祺新车将采用华为的鸿蒙座舱与乾崑智驾,又于去年11月签署智能汽车战略合作,随后广汽于今年3月成立华望公司,并表示是广汽与华为共同打造的项目。
由于华为车BU团队在华望项目里参与了整车定义、产品设计、研发及营销,也因此被看作近似于阿维塔的HI PLUS模式,“含华量” 接近鸿蒙智行 “五界”。
(快科技)




发表回复
要发表评论,您必须先登录。